更多选择语言

能源场站智慧巡检解决方案 (香蕉视频污污版)

摘要

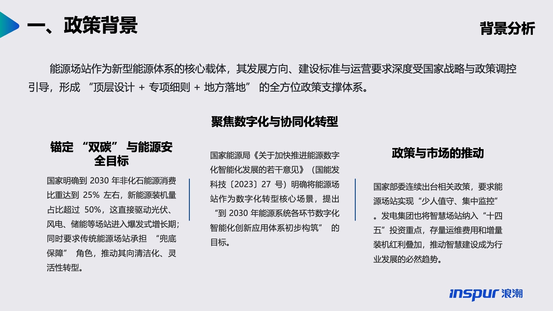
浪潮能源场站智慧巡检解决方案以 “数据驱动,协同联动,降本增效,安全可控” 为核心目标,构建覆盖能源场站 “智能巡检-指挥调度-信息传递-能源供给”全流程的智慧化管理体系,通过四大系统深度融合,实现场站运营从 “被动响应” 向 “主动预判”,从 “分散管理” 向 “一体化管控” 的转型,保障场站安全稳定运行 香蕉视频国产,提升运营效率与综合收益。

背景介绍

 

解决方案介绍

 

客户收益








×
香蕉视频国产 - 联系我们
ERP、企业软件购买热线
400-018-7700
"香蕉视频国产" 政务云产品销售热线
400-607-6657
企业云产品销售热线
400-699-1556 转 5
集团客户投诉热线
400-691-8711
智能终端产品客服热线
400-658-6111
云海产品客服热线
400-860-0011
"香蕉视频污污版" 如何购买